澳门金沙娱乐城官网

公告栏_关于2019年度全国卫生专业技术资格考试广州考点报名工作安排的公告

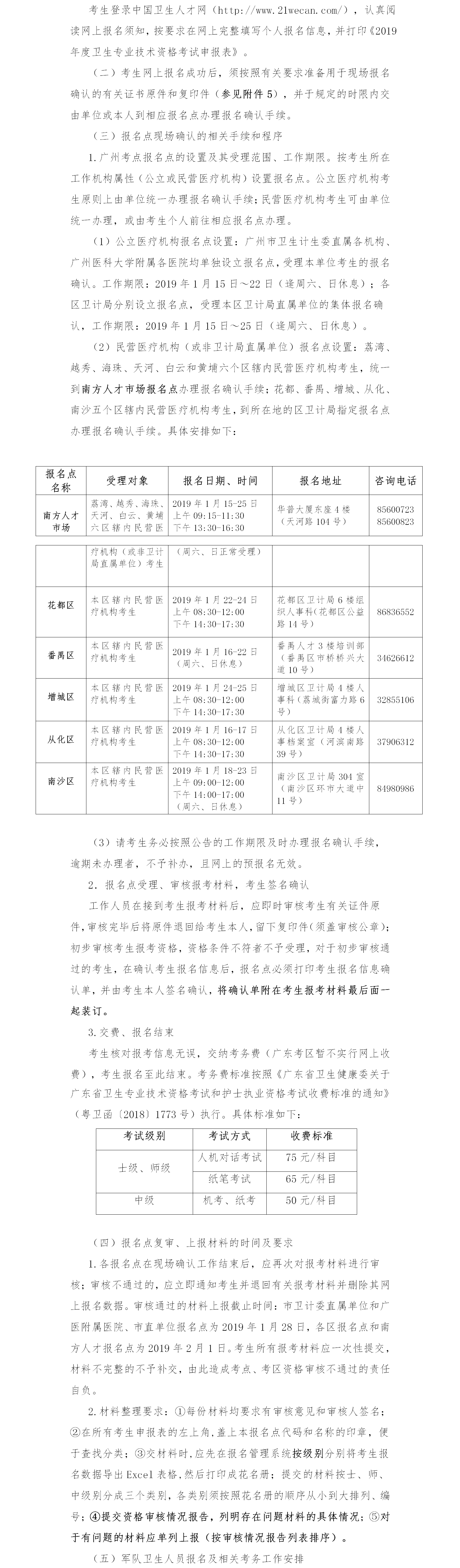
澳门金沙娱乐城官网

您现在的位置: 首页 > 工作机构 > 区卫生健康局 > 公告栏

关于2019年度全国卫生专业技术资格考试广州考点报名工作安排的公告

发布日期:2019-01-14 15:40    文章来源:澳门金沙娱乐城官网区卫计局     【 字体:   】  访问量: -
分享到: