澳门金沙娱乐城官网

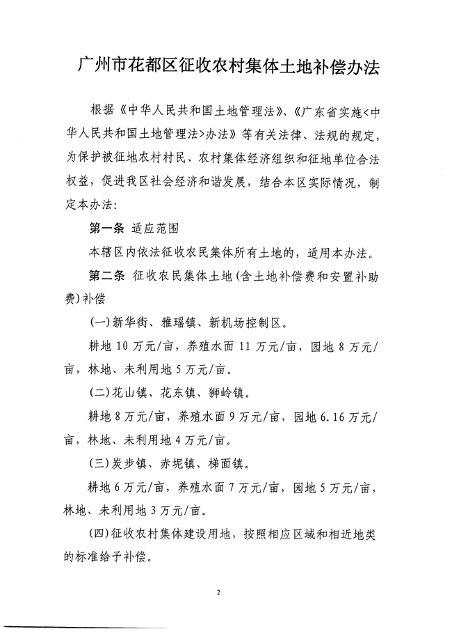
花府办_关于印发《澳门金沙娱乐城官网征收农村集体土地补偿办法》的通知(已失效) 【花府办[2011]19号】

澳门金沙娱乐城官网

您现在的位置: 首页 > 信息公开 > 政策文件 > 政府文件 > 花府办

关于印发《澳门金沙娱乐城官网征收农村集体土地补偿办法》的通知(已失效) 【花府办[2011]19号】

发布日期:2011-08-01 10:03    文章来源:区政务公开办     【 字体:   】  访问量: -

 

相关附件:
分享到: