澳门金沙娱乐城官网
登录
|
无障碍
|
长者助手
|
简体版
|
繁体版
|
ENGLISH
|
日本语
|
移动门户
|
ipv6
热门搜索 :
汽车产业
空港经济
皮革皮具
绿色金融
基本信息_国有企业领导人员廉洁从业若干规定
澳门金沙娱乐城官网
首页
走进澳门金沙娱乐城官网
澳门金沙娱乐城官网资讯
信息公开
政民互动
政务服务
营商环境
工作机构
您现在的位置:
首页
>
重点领域信息公开
>
国有企业
>
基本信息
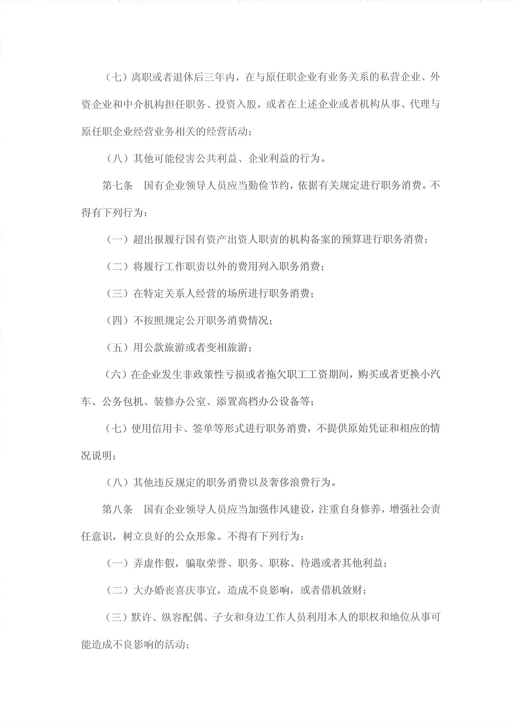
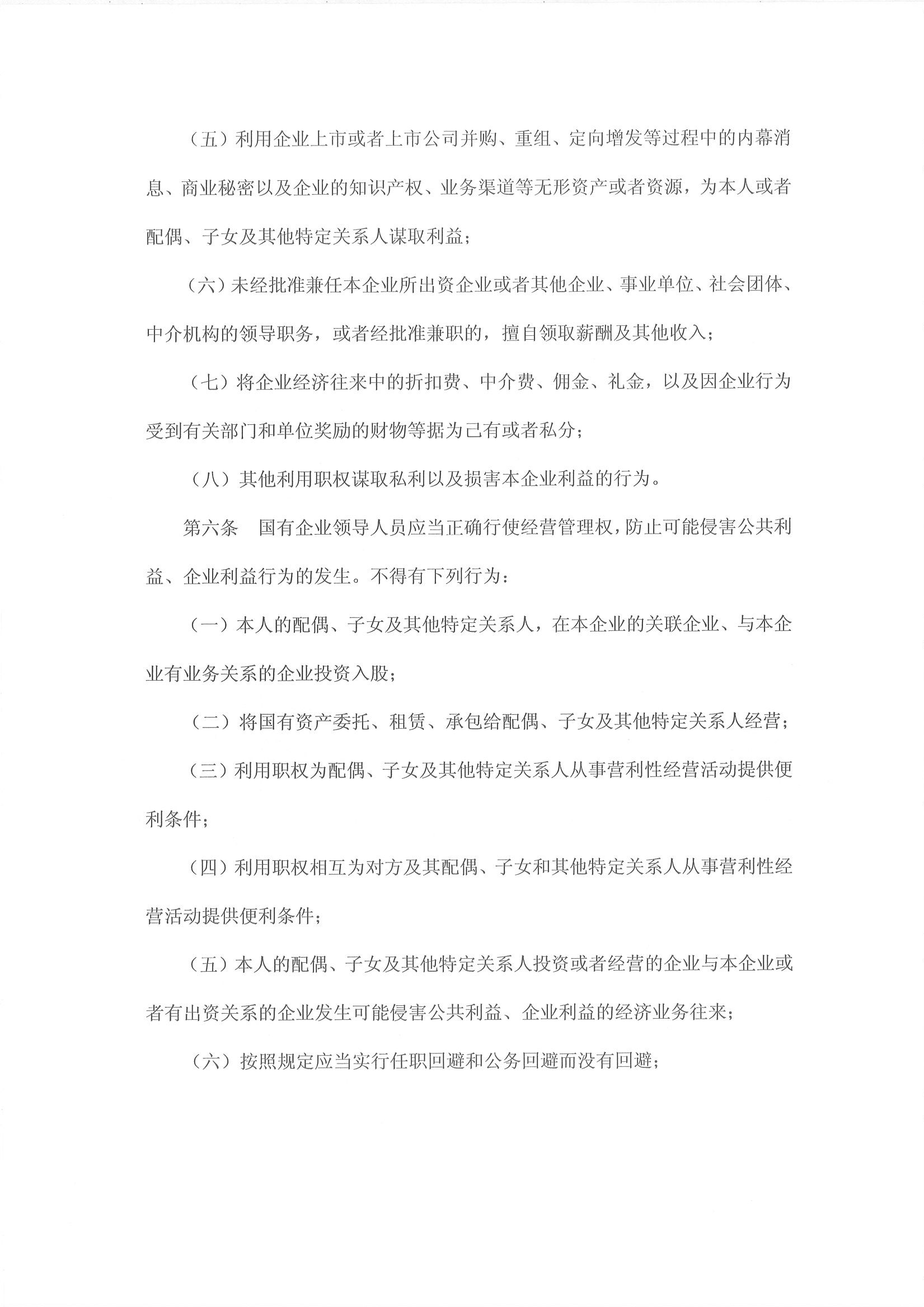
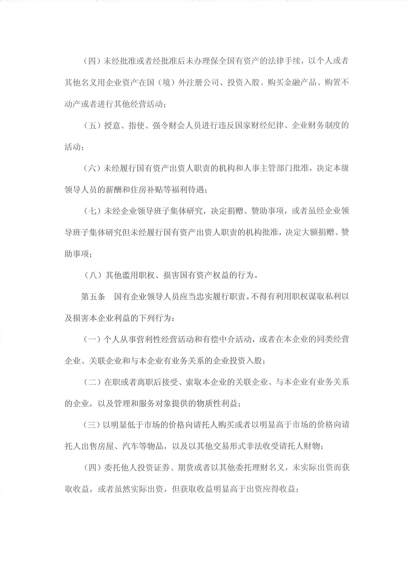
国有企业领导人员廉洁从业若干规定
发布日期:2016-06-13 17:43 文章来源:区财政局 【 字体:
大
中
小
】 访问量:
-
相关附件:
分享到:
【
收藏本页
】 【
打印本页
】 【
关闭窗口
】
您访问的链接是澳门金沙娱乐城官网“云窗口”智能政务微厅,即将进行视频连线咨询,是否继续?
继续访问
取消
移动门户