澳门金沙娱乐城官网区关于申请以工代训培训补贴的通知
各企业:
为全面落实以工代训政策,按照《广东省人力资源和社会保障厅 广东省财政厅关于做好以工代训工作的通知》(粤人社规〔2020〕38号)要求,结合我区实际情况,我区于2020年10月至12月大力开展企业以工代训职业培训补贴申请工作,现将注意事项通知如下:
一、企业在澳门金沙娱乐城官网区内登记注册,并按规定为缴纳社会保险;
二、以工代训补贴受理期限截至2020年12月31日,符合条件的企业在12月31日之前提交申请。
三、以工代训培训补贴全程网上办理,符合条件的企业提交补贴申请前要核对企业、员工信息、银行对公账号信息等,避免信息填报错误造成企业申请不成功。
四、各企业所填报的信息务必真实有效,不得提供虚假材料骗取补贴,一经发现立即取消企业在澳门金沙娱乐城官网区申请的各项培训补贴。
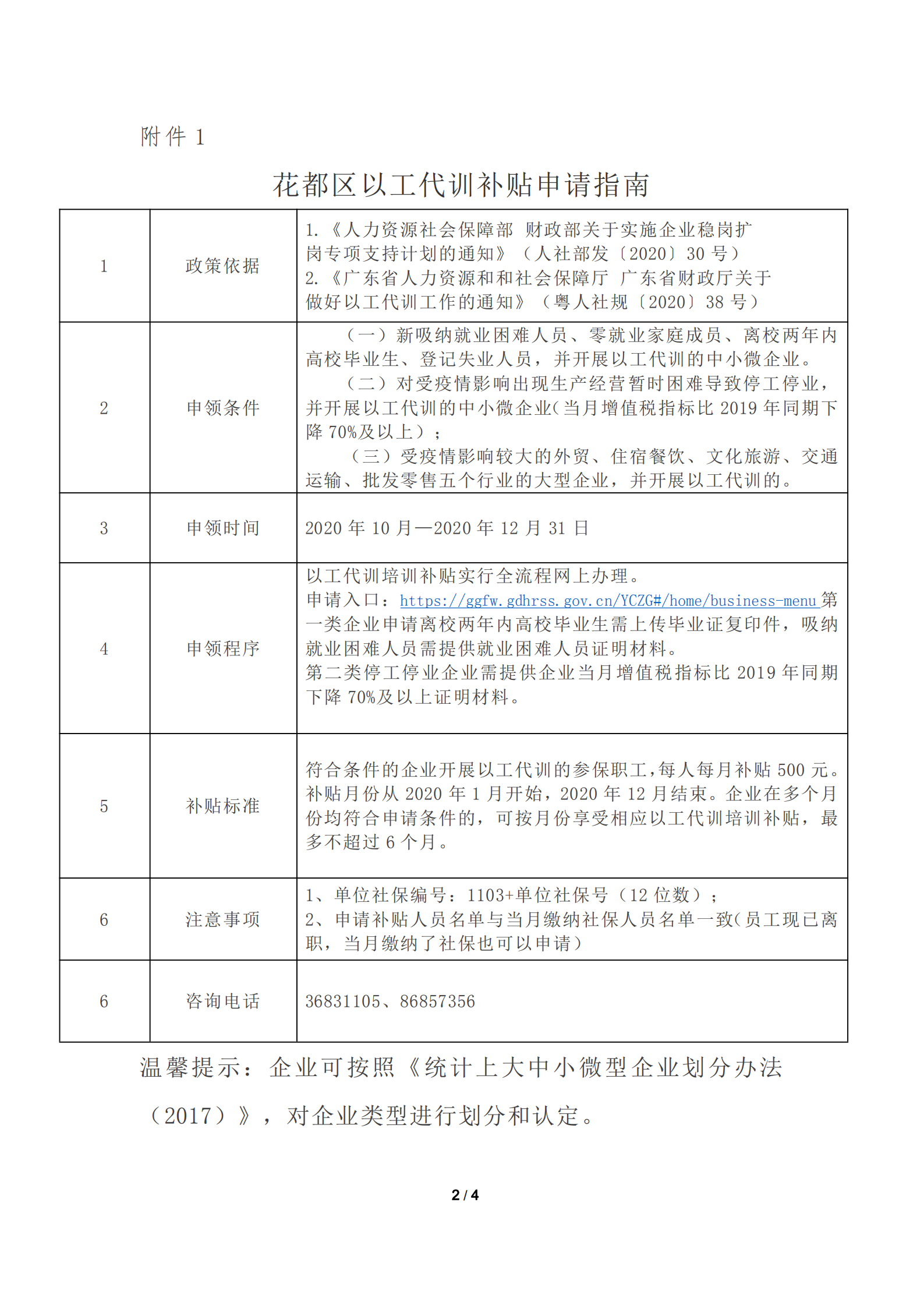
附件1:澳门金沙娱乐城官网区以工代训补贴申请指南
附件2:统计上大中小微型企业划分标准
澳门金沙娱乐城官网区人力资源和社会保障局
2020年10月21日


