澳门金沙娱乐城官网

征集结果_关于《清远清新至佛山南海高速公路项目环境影响评价第一次信息公示》结果公告

澳门金沙娱乐城官网

您现在的位置: 首页 > 政民互动 > 调查征集 > 征集结果

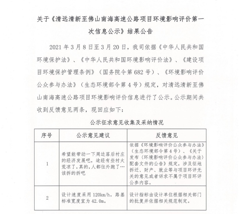
关于《清远清新至佛山南海高速公路项目环境影响评价第一次信息公示》结果公告

发布日期:2021-03-25 16:17    文章来源:区交通重点项目办     【 字体:   】  访问量: -

QQ图片20210325161645.png

广东交通实业投资有限公司

2021年3月25日


相关附件:
分享到: